Win10 21H2 19044.1889 官方正式版镜像 V2022
无插件
360 √
腾讯 √
金山 √
瑞星 √
Win10 21H2 19044 1889 官方正式版镜像 V2022是微软最新发布的Win10正式版,此次版本更新解决了影响您提交给打印机的文件打印的问题和可能阻止输入指示器和语言栏显示在通知区域中的已知问题以及 Windows 操作系统的安全问题,欢迎下载体验!
强调
解决了影响您提交给打印机的文件打印的问题。
解决了可能阻止输入指示器和语言栏显示在通知区域中的已知问题。此问题会影响安装了多种语言的设备。
解决您的 Windows 操作系统的安全问题。
改进
注意 要查看已解决问题的列表,请单击或点击操作系统名称以展开可折叠部分。
Windows 10,版本 21H2
重要提示: 使用 EKB KB5003791更新到 Windows 10 版本 21H2。
此安全更新包括作为更新KB5015878 (2022 年 7 月 26 日发布)的一部分的改进,还解决了以下问题:
解决了可能导致本地安全机构服务器服务 (LSASS) 泄漏令牌的问题。此问题会影响已安装日期为 2022 年 6 月 14 日或之后的 Windows 更新的设备。当设备在作为网络服务运行的非可信计算库 (TCB) Windows 服务中为用户 (S4U) 执行特定形式的服务时,会出现此问题。
解决了创建重复打印队列的问题。这会导致原始打印队列失去功能。
解决了可能阻止输入指示器和语言栏显示在通知区域中的已知问题。此问题会影响安装了多种语言的设备。
如果您安装了较早的更新,则只会下载此软件包中包含的新更新并将其安装在您的设备上。
有关安全漏洞的更多信息,请参阅新的安全更新指南网站和2022 年 8 月安全更新。
Windows 10 服务堆栈更新 - 19042.1852、19043.1852 和 19044.1852
此更新对服务堆栈(安装 Windows 更新的组件)进行了质量改进。服务堆栈更新 (SSU) 可确保您拥有强大且可靠的服务堆栈,以便您的设备可以接收和安装 Microsoft 更新。
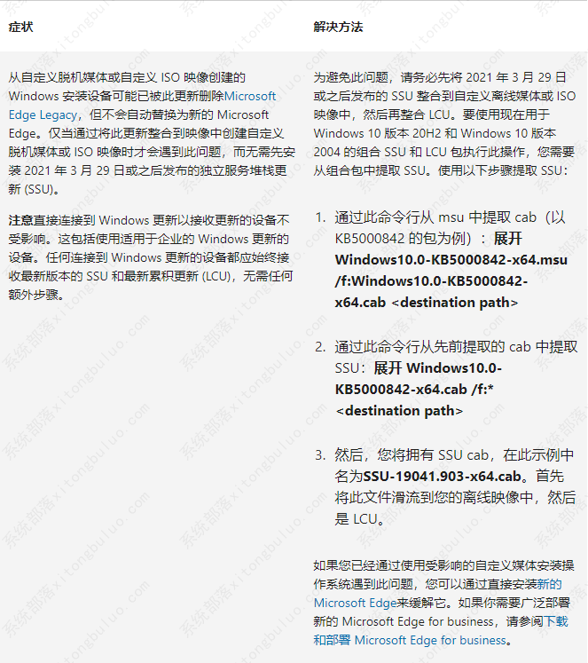
此更新中的已知问题
安装教程
系统部落为您提供两种系统安装方法,本地硬盘安装是最为简单的安装方法。建议使用硬盘安装前先制作U盘启动工具,如果硬盘安装失败,或者您的电脑已经是开不了机、卡在欢迎界面、进不去桌面、蓝屏等情况,那么就需要选择U盘重装系统。
温馨提醒:重装系统时会格式化当前系统盘(一般是C盘),一定要提前备份好C盘和桌面上数据。
3、可以通过最新版本补丁更新升级:Win10 21H2 KB5016616累积更新补丁包下载
免责条款
本Windows系统及软件版权属各自产权人所有,只可用于个人研究交流使用,不得用于商业用途,且系统制作者不承担任何技术及版权问题,请在试用后24小时内删除。如果您觉得满意,请购买正版!
免责条款
本Windows系统及软件版权属各自产权人所有,只可用于个人研究交流使用,不得用于商业用途,且系统制作者不承担任何技术及版权问题,请在试用后24小时内删除。如果您觉得满意,请购买正版!
下载地址
常见问题
猜你还需安装这些软件
大家正在下


